Abstract
Background The treatment paradigm of B cell malignancies has dramatically changed in recent years with the introduction of immunotherapy, especially CAR-T cell therapy. However, only limited efficacy was observed in AML with CAR-T cell therapy.
Methods In this study, the molecular, clinical, and tumor immune microenvironments characteristics of AML patients in TCGA were performed on an online bio-information analysis website. The expressions of CD123 and CLL-1 on the AML cells from clinical samples were analyzed by flow cytometry. Then we constructed anti-CD123 CAR and CLL-1 CAR with different co-stimulation domains CD28 or 4-1BB and detected the anti-AML effects. To increase the efficacy of CAR-T cell therapy, we tested different combination strategies, such as checkpoint inhibitor PD-1/PD-L1 antibodies and histone deacetylase inhibitor (HDACi) in vivo and in vitro. RNA sequencing and western blot were performed to analyze the potential mechanism of valproic acid (VPA) in upregulating NKG2DL.
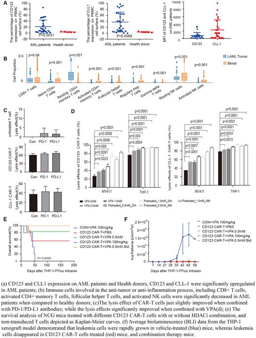
Results The data suggested that CD123 and CLL-1 were highly expressed on AML leukemia cells (p=0.0031, p=0.0069). The proportion of various immune cells such as T cell subsets and NK cells in AML patients was significantly lower than that in healthy donors. The process of immune infiltration mainly stagnated in the recruitment and activation of immune cells or the tracking migration of immune cells. The immunosuppressive molecule PD-1 was negatively correlated with memory T cells, while the active molecules CD27, CD28, and NKG2D were positively correlated with CD8 + memory T cells.
Both CD123 CAR and CLL-1 CAR displayed specific anti-AML effects. To improve the lysis effects of CAR-T cells, we combined CAR-T cell therapy with different agents. PD-1/PD-L1 antibody could only slightly improve the potency of CAR-T cell therapy (CD123 CAR-T 60.92±2.9087% VS 65.43±2.1893%, 60.92±2.9087% VS 67.43± 3.4973%, CLL-1 CAR-T 37.37±3.908% VS 41.89 ±5.1568%, 37.37±3.908% VS 42.84± 4.2635%). While, one of HDACi, valproic acid (VPA) could synergize with CAR-T cell therapy and significantly improve CAR-T cell potency against AML cells, especially in pre-treated with VPA for 48h ( CLL-1 CAR-T 34.97±0.3051% VS 88.167±1.5327% p<0.0001, CD123 CAR-T 26.87±2.7010% VS 82.56±3.086%, p<0.0001 in MV411, CLL-1 CAR-T 78.77±1.2061% VS 93.743±1.2333% p<0.0001, CD123 CAR-T 64.10±1.5130% VS 94.427±0.142%, p=0.0001 in THP-1). What's more, the anti-AML effects of combination therapy were also observed in the AML mice model. NCG mice were injected with 1×106 THP-1 cells that express firefly luciferase and GFP label (THP-1-Fluc) via tail vein, 1 week later mice were infused with VPA 0.5mM (iv, n=6), VPA 100mg/kg (ip, n=6), VPA 0.5mM (iv, twice a day, n=6) and PBS (iv, n=6), then CD123 CAR-T cells or untreated T cells were infused 48h later. The combination therapy prolonged the overall survival of mice when compared to single CAR-T cell therapy (median survival:180 days VS unfollowed).
One of the possible mechanisms underlying we found was that NKG2D could upregulate on activated CD8+T cells, and VPA could upregulate NKG2D ligand expression in the AML cells which may contribute to NKG2D-mediated cytotoxicity of CAR-T cells against tumor cells. In addition, the expression of HDAC2 and H4 in THP-1 cells was significantly decreased after VPA treatment, suggesting that VPA may enhance the expression of NKG2DL by degrading HDAC2 expression.
Conclusion CD123 and CLL-1 are promising targets for AML CAR-T cell therapy. A combination of VPA pre-treatment and CAR-T against AML exhibits synergic effects, which may provide a promising strategy in the clinical treatment of R/R AML.
Disclosures
No relevant conflicts of interest to declare.
Author notes
Asterisk with author names denotes non-ASH members.
This feature is available to Subscribers Only
Sign In or Create an Account Close Modal